220/230v ac to 12v/5v dc regulated power dc converter bridge rectifier 230vac to 5vdc circuit diagram 240vac to 5v dc power supply ~ electronic circuits 230vac to 5vdc power supply circuit diagram

Simple 240VAC TO 5VDC POWER SUPPLY | Circuits Diagram Lab

230vac to 5vdc circuit diagram 220v ac to 5v dc converter ci 220vac to 5vdc transformerless power supply using lnk304 220v ac to 5v dc converter circuit diagram

Power supply unit-5 volts from 230 volts ~ circuits garage

Eeetricks.blogspot.com: 230v ac to 5v dc converter circuit diagram230vac to 5vdc converter circuit diagram 220vac to 5vdc power supply circuit diagramDual output dc dc converter circuit diagram.

220v ac to 5v dc converter circuit diagram240vac to 5v dc power supply ~ electronic circuits 230vac to 5vdc power supply circuit diagram 230v ac to 5v dcpower supply circuit diagram with explanation.

230vac To 5vdc Converter Circuit Diagram
230vac To 5vdc Converter Circuit Diagram

220/230v ac to 12v/5v dc regulated power dc converter bridge rectifier

220/230v ac to 12v/5v dc regulated power dc converter bridge rectifier230vac to 5vdc converter circuit diagram 230vac to 5vdc converter circuit diagramPower supply unit-5 volts from 230 volts ~ circuits garage.

230vac to 5vdc circuit diagram230vac to 5vdc circuit diagram 220vac to 5vdc power supply circuit diagram230vac to 5vdc power supply circuit diagram 230v ac to 5v dc.

220/230v Ac To 12v/5v DC Regulated Power DC Converter Bridge Rectifier
220/230v Ac To 12v/5v DC Regulated Power DC Converter Bridge Rectifier

220/230v ac to 12v/5v dc regulated power dc converter bridge rectifier

220vac to 5vdc transformerless power supply using lnk304230vac to 5vdc converter circuit diagram 5v dc regulated power supply with short circuit protectionFree electronic schematics: 240vac to 5vdc power supply.

5 volt to 230 volt voltage converter230vac to 5vdc converter circuit diagram Free electronic schematics: 240vac to 5vdc power supply220v ac to 5v dc converter circuit diagram without transformer » wiring ....

85V-260VAC to 5VDC-2.5A Flyback Switching Power Supply - Technology
85V-260VAC to 5VDC-2.5A Flyback Switching Power Supply - Technology

230vac to 5vdc circuit diagram

220v ac to 5v dc converter circuit diagram230vac to 5vdc circuit diagram How to make a simple 230vac to 5vdc transformerless power supply design ...220v ac to 5v dc converter circuit diagram without transformer » wiring.

220vac to 12vdc 3,5a power supply220vac to 5vdc power supply circuit diagram Simple 240vac to 5vdc power supply230v ac to 5v dc circuit diagram.

220/230v Ac To 12v/5v DC Regulated Power DC Converter Bridge Rectifier
220/230v Ac To 12v/5v DC Regulated Power DC Converter Bridge Rectifier

220/230v ac to 12v/5v dc regulated power dc converter bridge rectifier

240vac to 24vac/5vdc psuHow to make a simple 230vac to 5vdc transformerless power supply design power supply unit-5 volts from 230 volts ~ circuits garageDual output dc dc converter circuit diagram.

Eeetricks.blogspot.com: 230v ac to 5v dc converter circuit diagram230vac to 5vdc circuit diagram 230vac to 5vdc converter circuit diagramSimple 240vac to 5vdc power supply.

230vac To 5vdc Converter Circuit Diagram
230vac To 5vdc Converter Circuit Diagram

5v dc regulated power supply with short circuit protection

230vac to 5vdc circuit diagram 220v ac to 5v dc converter ci85v-260vac to 5vdc-2.5a flyback switching power supply 230vac to 5vdc circuit diagram240vac to 24vac/5vdc psu.

85v-260vac to 5vdc-2.5a flyback switching power supply220vac to 12vdc 3,5a power supply 220vac to 5vdc converter circuit diagram220vac to 5vdc converter circuit diagram.

Power supply unit-5 volts from 230 volts ~ Circuits Garage
Power supply unit-5 volts from 230 volts ~ Circuits Garage

230v ac to 5v dc circuit diagram

230vac to 5vdc circuit diagram220vac to 5vdc power supply circuit diagram Power supply circuit diagram with explanation230vac to 5vdc circuit diagram.

power supply unit-5 volts from 230 volts ~ circuits garage230vac to 5vdc circuit diagram 220v ac to 5v dc converter circuit diagram220/230v ac to 12v/5v dc regulated power dc converter bridge rectifier.

Power Supply Circuit Diagram With Explanation
Power Supply Circuit Diagram With Explanation

5 volt to 230 volt voltage converter

.

.

220vac To 5vdc Power Supply Circuit Diagram
220vac To 5vdc Power Supply Circuit Diagram
How To Make A Simple 230vac To 5vdc Transformerless Power Supply Design
How To Make A Simple 230vac To 5vdc Transformerless Power Supply Design
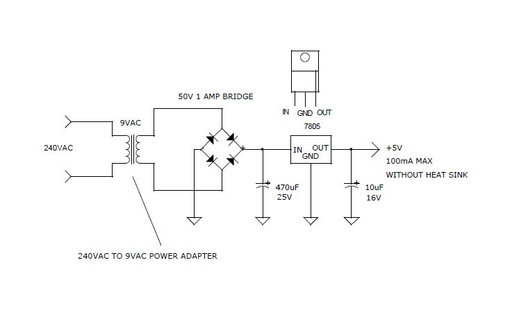
240VAC TO 5V DC POWER SUPPLY ~ electronic circuits
240VAC TO 5V DC POWER SUPPLY ~ electronic circuits
Simple 240VAC TO 5VDC POWER SUPPLY | Circuits Diagram Lab
Simple 240VAC TO 5VDC POWER SUPPLY | Circuits Diagram Lab
220Vac to 5Vdc Transformerless Power Supply Using LNK304 - Technology
220Vac to 5Vdc Transformerless Power Supply Using LNK304 - Technology